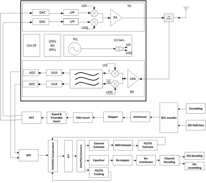
IDH 802.11ah IP is a complete radio transceiver working on 863M~928MHz ISM frequency band. The functionality complies with 802.11ah PHY specification, supporting long range communication with various modulation modes MCSs. With an integrated PA, the TX output power can be up to 20dBm. This IP is implemented on FD-SOI 22nm process with excellent performance and optimal power dissipation. Along with baseband IP, it can be easily integrated in an SoC system to enable wireless connectivity function in IoT application.
|
|













